PRIVATE CDN

The World's Most Powerful Content Delivery Software

The only software solution for building mission-critical CDN services, optimized for performance, scale and security.

Talk to an Expert

Content Delivery Circle

CDN Software

Dedicated to Your Mission

Increased traffic and complex digital workloads mean CDN and cloud costs go up and up, and a one-size-fits-all approach doesn't work for unique business goals. 

A dedicated CDN brings the performance and flexibility needed to innovate, scale and face delivery challenges head on.

Get the Factsheet

Abstract Digital Globe 4

Software-Defined Edge Platform

Enhanced Delivery, From Origin to Edge

Varnish Enterprise is software for building powerful content delivery platforms that offer world-class performance and efficiency.

Build transformational digital services. The Varnish suite of caching, routing, monitoring and edge compute capabilities helps businesses thrive in latency-sensitive, bandwidth-intensive situations.

It's software that integrates easily into existing processes and fully utilizes underlying hardware, with benchmarks of 1 Tbps+ and 1 Gbps/W+ per server.

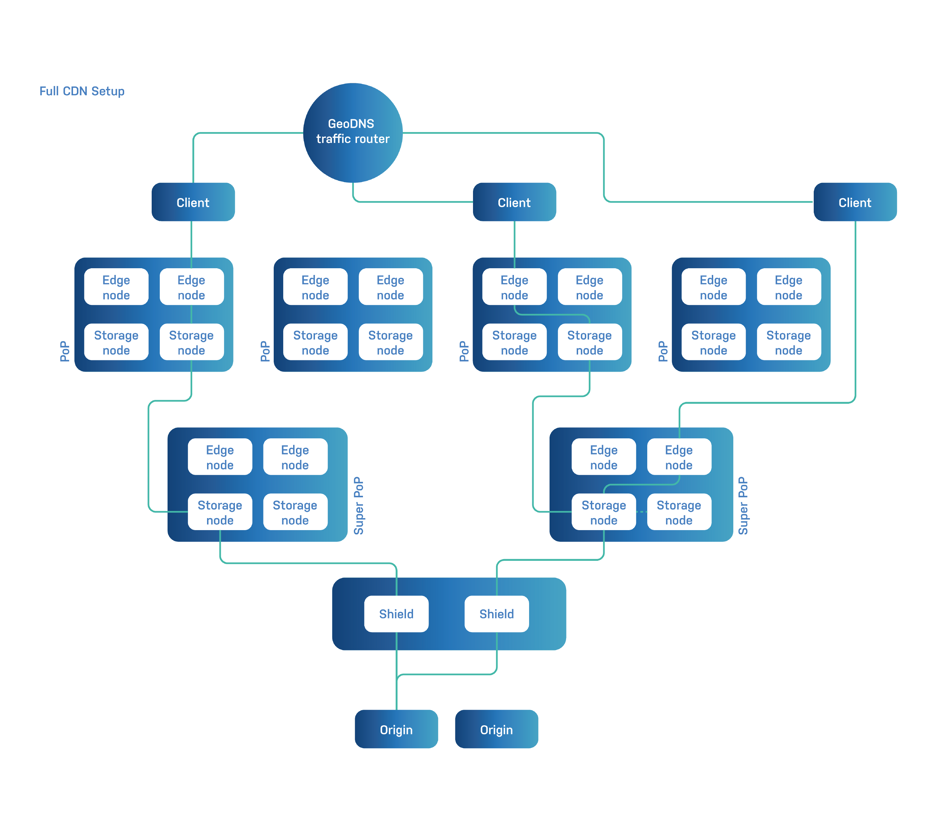
CDN Architecture 01

Benefits

Deploy dedicated CDN services and gain more than just exceptional Varnish caching performance.

Efficiency

Deliver More With Less

Extract full performance from digital platforms to power web, video and API services.

Flexibility

End-to-End Control

Configure a secure CDN or edge platform to exact requirements and keep control of delivery and business ops.

Value

Cost-effective growth

Flawless delivery with an off-the-shelf solution that reduces operational costs to generate true ROI.

Simplicity

Simplified Ops

One platform for caching, routing, load balancing, security, monitoring and edge compute. 

Live chat Talk to an Expert

Low-Latency Edge CDN

Faster, More Secure Digital Interactions

Varnish is software designed to meet modern challenges of interactivity.

Programmable edge nodes placed wherever they are needed, to move data processing closer to users.

Minimize latency and backend load while securing interactions with a dedicated, private service.

Deploy on any platform. on premise, in containers, VMs and public or private cloud

Fully utilize available network or DC investments to deliver exceptional digital interactions at scale.

Varnish Security

Origin Servers Satellite

Drive New Revenue

Build a CDN-as-a-Service

Varnish Enterprise is the software behind many of the world’s leading content delivery platforms.

Streaming services, CDNs and networks use Varnish to build, operate and deliver digital platforms that generate revenue with new offerings and enhanced experiences for end-users.

With low-latency, custom PoPs and multi-tenancy support, Varnish makes it easy to launch new content delivery services and reach growth targets.

Case Study

Screenshot 2023 04 25 At 11.51.43

Who We Help

Whether it's the need for speed, security or cost efficiency, Varnish Enterprise is the leading solution behind some of the world's most important enterprises and organizations.

“Using Varnish Private CDN we are able to deliver hundreds of terabytes of content seamlessly as well as deliver on our 100 percent service level agreement to our customers.”

 

Matt Levine

Founder and CTO, CacheFly

Varnish Modules (VMODs)

Building Blocks for Success

Varnish Enterprise features a core caching engine, edge language, and a library of 45+ pluggable modules that include:

  • Dynamic Load Balancing
  • CDN synchronization
  • S3 integration
  • Content and image compression
  • Key-based invalidation and purge
  • Device intelligence and geo-location
  • Dynamic backends
  • Advanced header and cookie manipulation
  • Time to Live (TTL) controls
  • Rate limiting
  • Origin health checks

See all Modules

Istock 1251263531

Features

Efficient Software Enables Scale

The Varnish Advantage

Varnish’s highly efficient storage, access and delivery processes like NUMA awareness and built-in TLS reduce costs while unlocking ROI on investments.

Fully utilizing hardware prolongs life cycles. Then, when you’re ready to scale up, Varnish performance scales too. Varnish has been benchmarked at:

  • 1 Tbps+ live-streamed video
  • 1 Gbps/W+ power efficiency
  • ….from a single off-the-shelf server

This means no software bottlenecks for new investments. Deploying Varnish CDN software doesn't just deliver today's throughput needs. It delivers capacity for the future too.

Learn More

Istock 1220661816

Success Stories

Cachefly 03

Cachefly

The #1 commercial CDN for throughput with the best SLA in the industry uses Varnish to power their CDN service.

OVH 03

OVHCloud

Europe's leading cloud provider grew revenue with a new Varnish-powered shared CDN offer for customers.

Hdc Hero Mobile 960X448 768X358

Telia

The multinational telco used Varnish Enterprise to build its next-generation CDN with excellent stability, performance and scalability for video streaming.

See All Case Studies

Support Plans

Varnish Enterprise subscriptions include software licensing and assistance from the Varnish Support and Engineering teams. Plans vary according to specific needs but the excellence and deep knowledge of our team stays the same. Choose the plan to suit your needs:

Standard Support

LEVEL OF SUPPORT

  • Enterprise software license
  • 20 support requests/year
  • 8 hour max. response time

Premium Support

LEVEL OF SUPPORT

  • Enterprise software license
  • 24/7/365 support
  • Unlimited support requests
  • 2 hour max. response time
  • 72 hour workaround SLAs
Support Plan Bg Grid Webp

Varnish as a Managed Service

LEVEL OF SUPPORT

In addition to Premium

  • 24/7 management by Varnish
  • Dedicated Support Team
  • Flexible SLAs

“Varnish performs exactly as promised, and that is the benefit. Things will not break, regardless of traffic spikes. We launched Varnish on a Friday afternoon right before streaming a big sports event, and it worked flawlessly.

 

Adam Palmblad

TV Architect, Tele2

Connect with Our Team

We’re happy to help with any questions you may have about our software, support, pricing or anything else Varnish related. We can assist you in finding the solution that best fits your needs and set up trials too.

Ico Try Varnish

Talk to an Expert

  • Varnish experts are available to answer your technical questions and help you find the solution you need.
Icon Speech White

Live chat

Talk with an advisor about the right solution for your needs

Card Circles
Ico Msg Us

Message us

We have offices across the globe who can help answer any questions you may have.

Request a free trial